Agency Structure: How to Build Lean, Scrappy, & Scalable Teams
Let us know if this sounds familiar: You dropped out of Art School, partnered with your best buddy and fellow creative renegade, and set out to build your very own lean and scrappy agency structure. You threw yourself into the market, dazzled prospects with fresh ideas and an edgy attitude, and quickly acquired a small book of clients. Both you and your renegade partner burn the midnight oil grinding out graphics, strategizing social campaigns and cutting video ‘till your eyes bleed.
Each night, as you push that last pixel to the perfect place, you look over at your equally bloody-eyed brother in arms, sigh, and collapse.
You guys did it. You stared them all in the face, all those haters, and built it: a magnificent, beautiful, perfect…prison.
So many of us entrepreneurs, particularly us young creatives, leap before looking. Our determination and drive to “do something we love” rockets us into entrepreneurship, business school be damned! The truth courteously hangs back for a while letting us enjoy our delirium before walloping us upside the head:
Sure, we make art for money. But we are overstretched, underpaid, and our trajectory is wholly unsustainable. And worst of all, we did it to ourselves.
We can certainly learn from failure. For now, however, let’s leave the cringeworthy allegory there, and shift towards a solution that might save you from a handful painful lessons.
The truth is, only a shred of planning is actually required to avoid this situation entirely. No, we’re not talking about 20-page business plans, proformas, and prospectuses. We’re talking about simply referencing the folks that have come before us and their many proven blueprints for success. We simply need to peruse the models, pick our favorite, and build in their footprints.
Here are our three tips for designing a lean and scrappy agency structure without building a prison:
#1: Sketch Out Your Agency Structure in an ‘Org Chart’
Ever since its invention, the wheel has worked. No need to reinvent. There have, however, been many who have taken the original concept and updated it; add some rubber for grip and a smoother ride, perhaps some width for better stability, etc. The same applies to the Organizational Chart. An “org chart” is nothing more than a hierarchical family-tree-looking graphic of your agency structure that shows all the roles of an organization in a structure that illustrates their management responsibilities and reporting pathways.
Vitals Agency Org Chart
This image is an example of our internal structure here at VITALS. We developed ours by simply searching out and referencing the org charts of other agencies. This article from Hubspot includes an amazing agency org structure e-book you can source inspiration from. Remember, you may not have all the bodies yet, but knowing where they fit in advance ensures that when you do start hiring, you know exactly where to begin.
If you’re reluctant to check out these org charts because you don’t want to build in the footsteps of a traditional agency structure, fear not! There are so many different, unique ways to structure agencies these days. Take an already proven wheel and tweak just a touch further. You can still enjoy a custom modern architecture built on top of a historically successful foundation.
#2 Define Roles & Responsibilities:
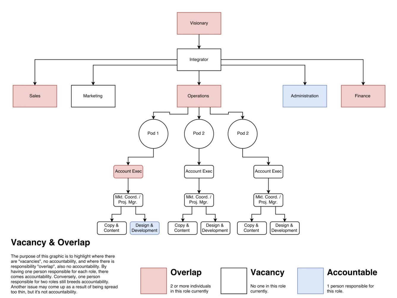
When VITALS started, we three partners initially thought that skill-overlap was a good thing. It made sense that if one of us needed help we could lean on each other for support. This is not a terrible idea, but it left out a big consideration: When two people are responsible for something, no single person is accountable. This can lead to mutual assumptions that “the other” is handling a certain task, and things can begin falling through the cracks.
Role & Responsibility Overlap
As it turns out, limited responsibilities in a role with clearly defined boundaries work much better. This way each team member has a clear understanding of their job and can measure their contribution to the team easily. It also ensures that when something doesn’t get done, you know precisely who to punch in the face 😉
If you’re having difficulty determining where you uniquely fit within your team or are having difficulty limiting the scope of your responsibilities, try filling out this nifty little worksheet and running this play from Atlassian. It’s a role and responsibility discovery framework you can facilitate with your team. You may surprise yourself and find that you’ve been filling the shoes of the Operations Director the entire time, and have never fulfilled a single obligation of your Creative Director title!
#3 Change Your Hats Clearly
If you finished reading the above paragraph and thought to yourself “Well, it’s just me and my punk rock partner running this business. Thanks for the tips, but we don’t have any other bodies to assign roles, let alone responsibilities to…”, this next section is for you:
Unless you already have a fully staffed agency structure (in which case, stop reading now and get back to them golf links y’old sonuvabitch) you are probably still going to have to wear a couple hats and remain a Jack of some trades for the time being. This is ok! The purpose of clearly assigning roles and responsibilities is to make sure there is only one person occupying a given role. One person in two roles still begets accountability. It’s two people overlapping in one role that creates the problem.
So, how exactly do you keep track of the specific role you’re in at any given time? The answer is: creatively. We’ve seen some people literally craft custom-embroidered physical hats with each role stitched in. They literally change hats to match their current role. This not only helps psychologically reinforce their own transition but also loops their team members in. “See my party hat? It’s obviously party time.”
Other (saner) folks use time-blocking to dedicate certain hours to each role. Being a remote and distributed agency, this is the VITALS method of choice. For me specifically, in the early morning I wear my Administrative hat, in the late morning my Operations hat, and later on, in the afternoon I don my majestic Founder’s Sombrero.
Whichever method you choose, be sure that it accomplishes two things: it reminds you what role you’re in, and also expresses to your team the same thing.
Wrapping Up:
With these three tips, you should be well on your way to the minimal amount of planning needed to avoid building that prison. You’ll be able to grow with confidence, trust your partners and teammates, and communicate efficiently along the proper channels. Who says we can’t have it all: productive work, passion-filled projects, and punk rockness?
Remember, you will always be your fiercest adversary and the first to block your path forward. Take a step back from the mural of your life, stop painting, and really think for a moment. Ponder on the successes of others and make use of the lessons they teach. You can learn from the blood they’ve bled instead of your own! Pretty neat huh?!
Wishing you good luck and smooth scaling on the seas of creative entrepreneurship.
